异常率定义与改善指南

发表回复

确认码
输入您在图片中看到的字符,不需要区分大小写。

BBCode 禁止
表情 禁止

主题浏览
   

展开视图 主题浏览: 异常率定义与改善指南

Re: 异常率定义与改善指南

游客 » 2020年 7月 11日 22:43

我们已将库存准备充足。质量也仔细检测。

Re: 异常率定义与改善指南 1.2

咔酱 » 2020年 7月 10日 17:22

23163 写了:
2020年 7月 9日 23:50
我们已将库存准备充足。质量也仔细检测。
感谢您的积极配合~

Re: 异常率定义与改善指南 1.2

23163 » 2020年 7月 9日 23:50

我们已将库存准备充足。质量也仔细检测。

Re: 异常率改善指南

泉州市路远网络科技有限公司 » 2019年 10月 12日 10:22

收到谢谢

Re: 异常率改善指南

18902225380 » 2019年 9月 28日 12:45

每天排查看是否有货

异常率定义与改善指南

维尼 » 2019年 7月 23日 12:19

本指南主要用于帮助商家更高了解平台异常率定义,指导改善异常情况,降低异常率。

主要内容:
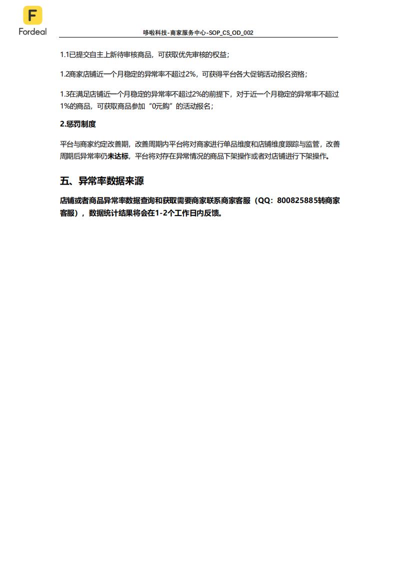
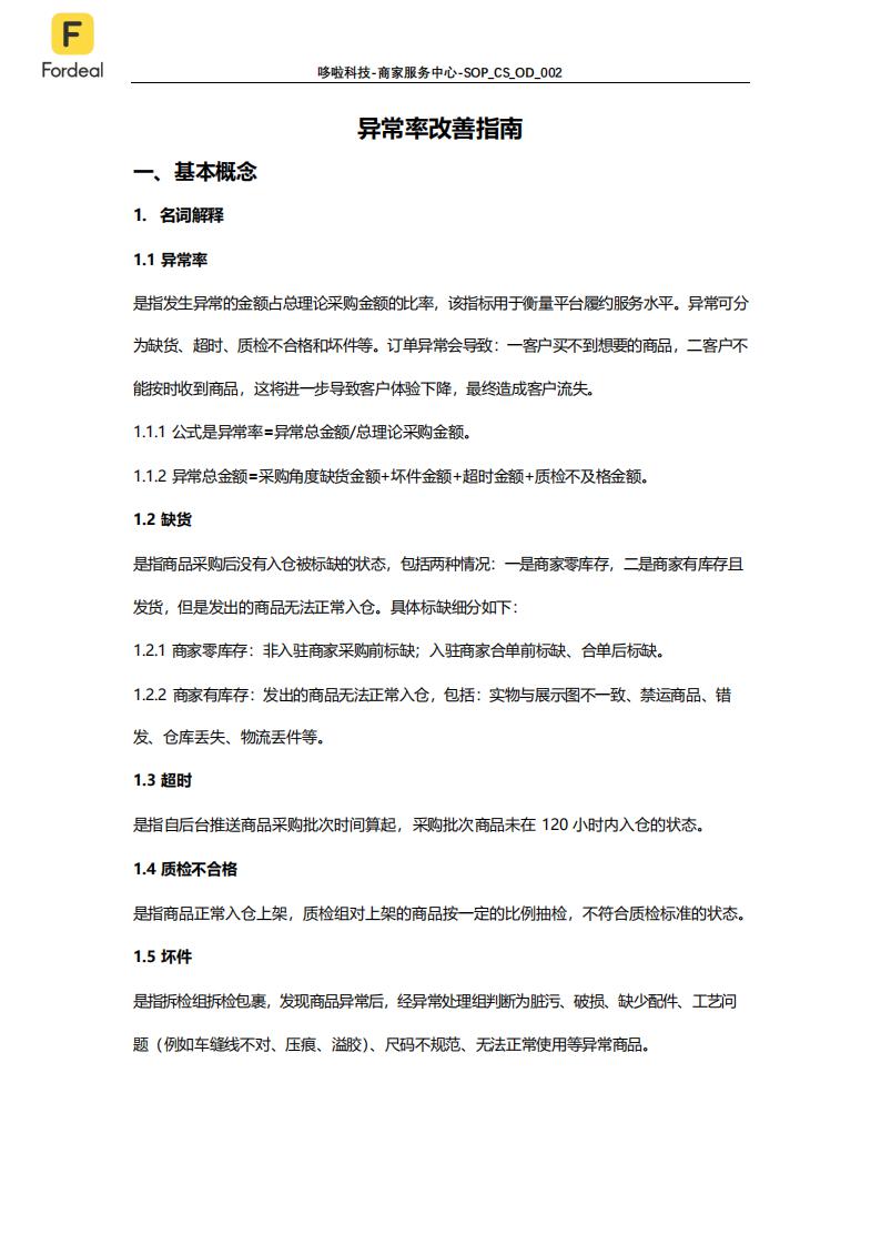
1.影响异常率的主要因素及计算公式
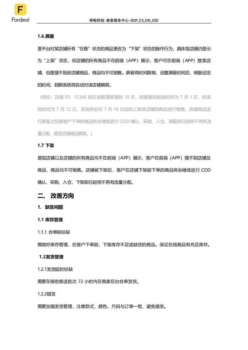
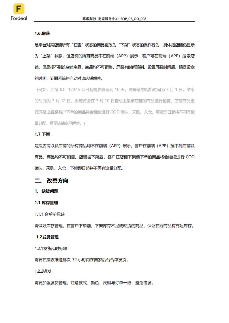
2.改善方向
3.供应商发货到仓库的流程
4.奖惩制度
异常率改善指南-商家版-初版(2019724更新)_04.jpg
异常率改善指南-商家版-初版(2019724更新)_04.jpg (56.33 KiB) 查看 62188 次
异常率改善指南-商家版-初版(2019724更新)_03.jpg
异常率改善指南-商家版-初版(2019724更新)_03.jpg (94.79 KiB) 查看 62188 次
异常率改善指南-商家版-初版(2019724更新)_02.jpg
异常率改善指南-商家版-初版(2019724更新)_02.jpg (84.87 KiB) 查看 62188 次
异常率改善指南-商家版-初版(2019724更新)_01.jpg
异常率改善指南-商家版-初版(2019724更新)_01.jpg (75.41 KiB) 查看 62188 次
异常率改善指南-商家版-初版(2019724更新)_00.jpg
异常率改善指南-商家版-初版(2019724更新)_00.jpg (84.21 KiB) 查看 62188 次
点击下载PDF版本


如有任何疑问可以在此帖中留言反馈,谢谢~

页首