由 维尼 » 2019年 7月 23日 12:19
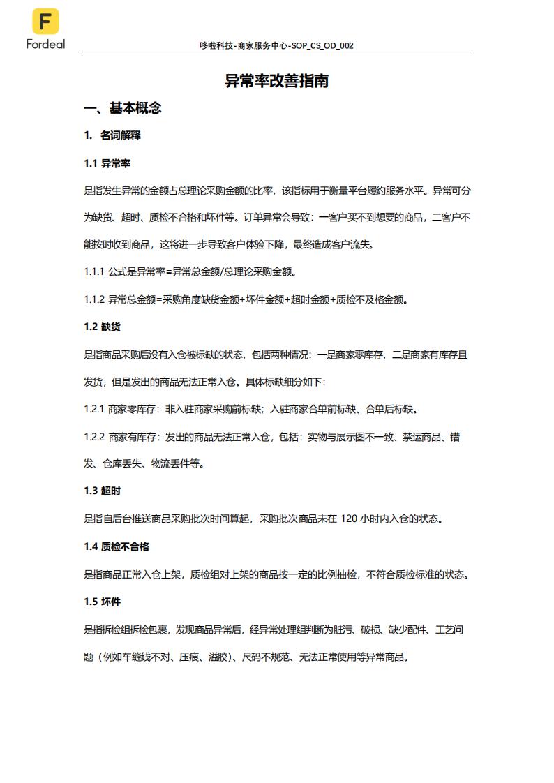
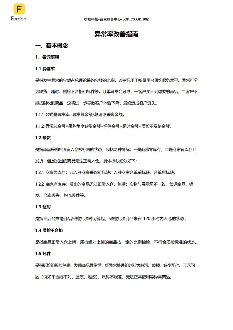
本指南主要用于帮助商家更高了解平台异常率定义,指导改善异常情况,降低异常率。
主要内容:
1.影响异常率的主要因素及计算公式
2.改善方向
3.供应商发货到仓库的流程
4.奖惩制度

- 异常率改善指南-商家版-初版(2019724更新)_04.jpg (56.33 KiB) 查看 62191 次

- 异常率改善指南-商家版-初版(2019724更新)_03.jpg (94.79 KiB) 查看 62191 次

- 异常率改善指南-商家版-初版(2019724更新)_02.jpg (84.87 KiB) 查看 62191 次

- 异常率改善指南-商家版-初版(2019724更新)_01.jpg (75.41 KiB) 查看 62191 次

- 异常率改善指南-商家版-初版(2019724更新)_00.jpg (84.21 KiB) 查看 62191 次
点击下载PDF版本
如有任何疑问可以在此帖中留言反馈,谢谢~
[b]本指南主要用于帮助商家更高了解平台异常率定义,指导改善异常情况,降低异常率。[/b]
[b]主要内容:[/b]
1.影响异常率的主要因素及计算公式
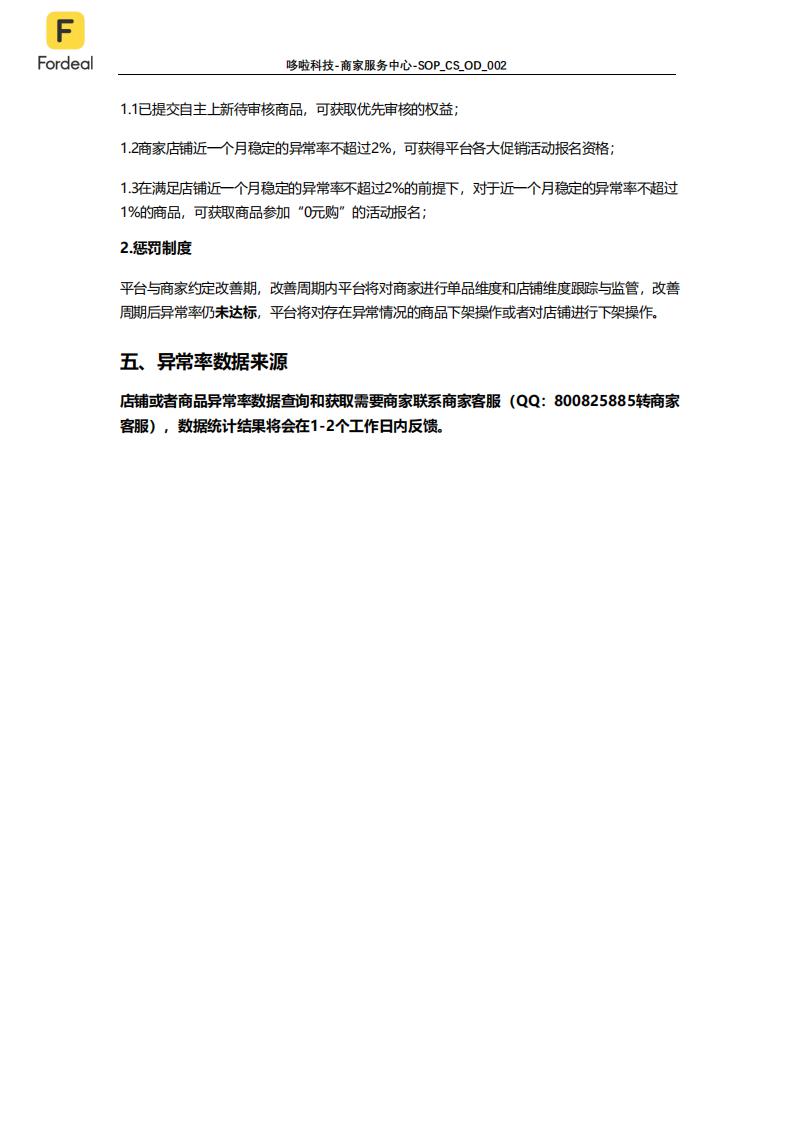
2.改善方向
3.供应商发货到仓库的流程
4.奖惩制度
[attachment=4]异常率改善指南-商家版-初版(2019724更新)_00.jpg[/attachment][attachment=3]异常率改善指南-商家版-初版(2019724更新)_01.jpg[/attachment][attachment=2]异常率改善指南-商家版-初版(2019724更新)_02.jpg[/attachment][attachment=1]异常率改善指南-商家版-初版(2019724更新)_03.jpg[/attachment][attachment=0]异常率改善指南-商家版-初版(2019724更新)_04.jpg[/attachment]
[url=https://s3.forcloudcdn.com/files/0/0b/00b22e02_异常率改善指南-商家版-初版(2019724更新).pdf]点击下载PDF版本
[/url]
[b][color=#BF0000]如有任何疑问可以在此帖中留言反馈,谢谢~[/color][/b]