分页: 1 / 1
异常率定义与改善指南
发表于 : 2019年 7月 23日 12:19
由 维尼
本指南主要用于帮助商家更高了解平台异常率定义,指导改善异常情况,降低异常率。
主要内容:
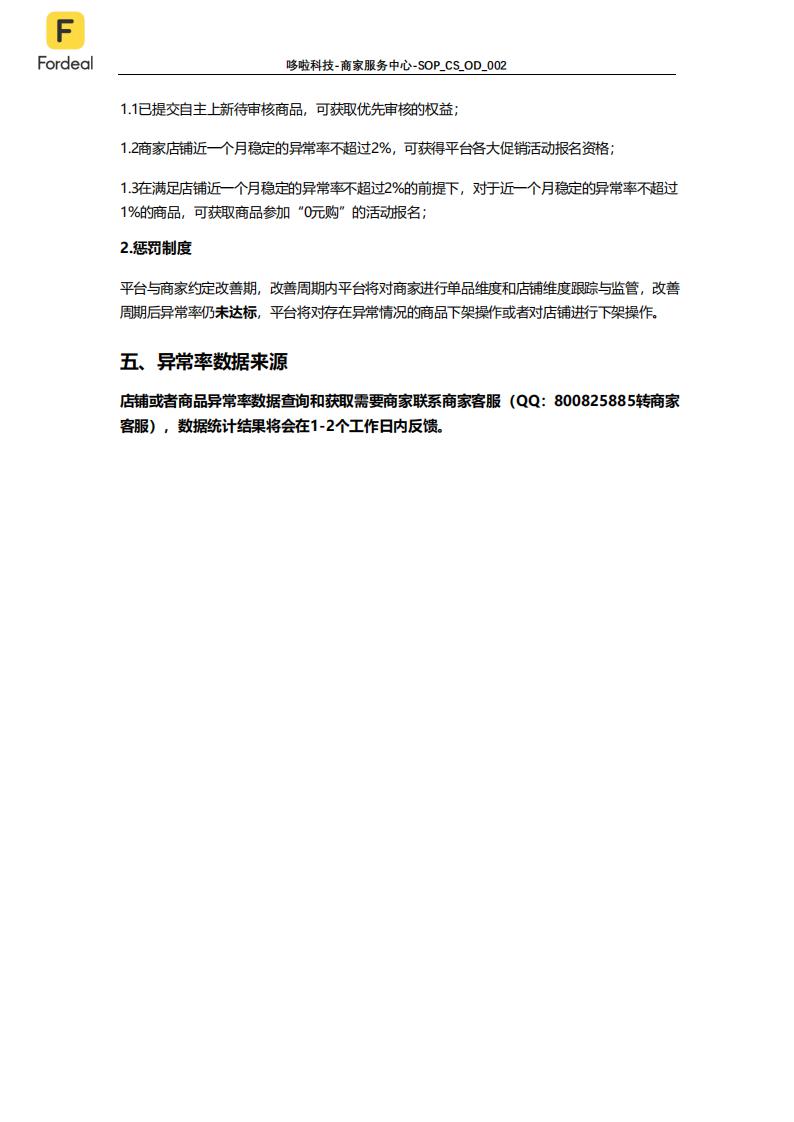
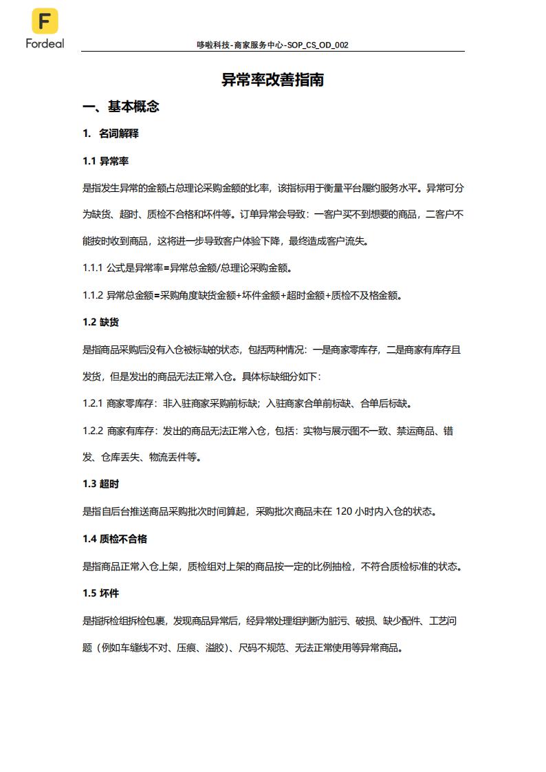
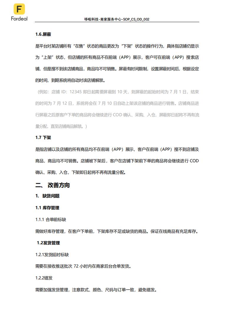
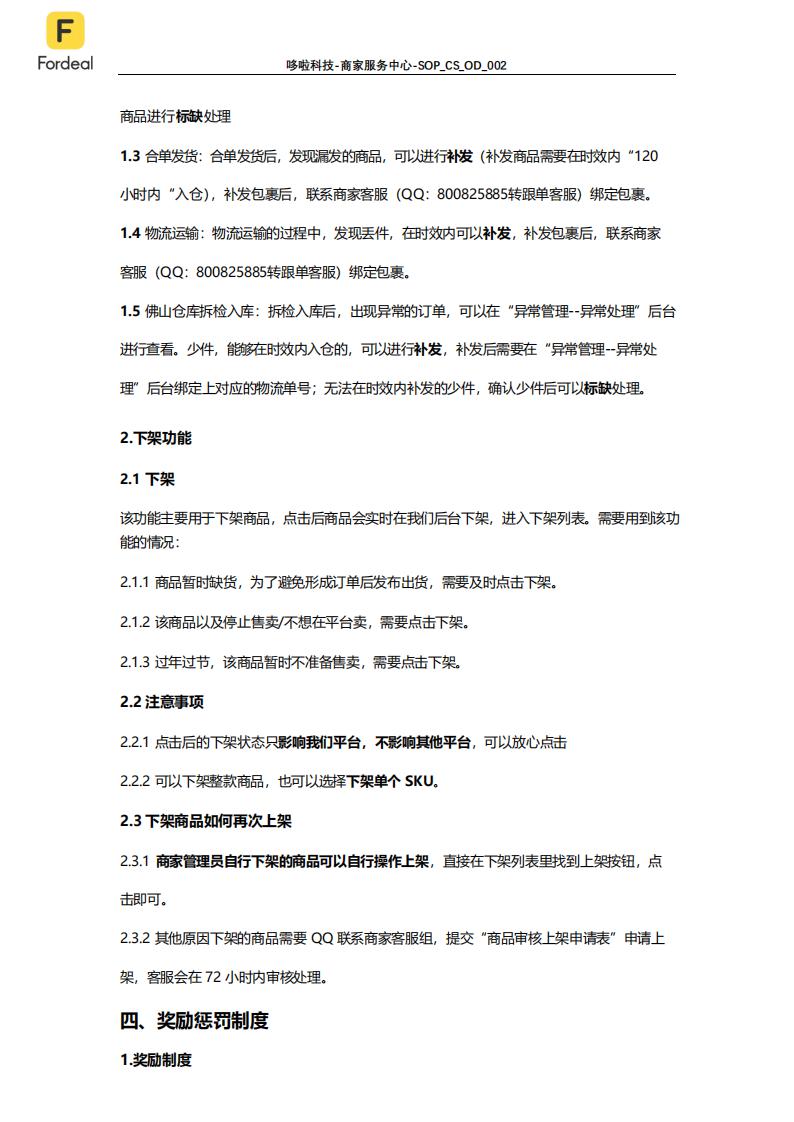
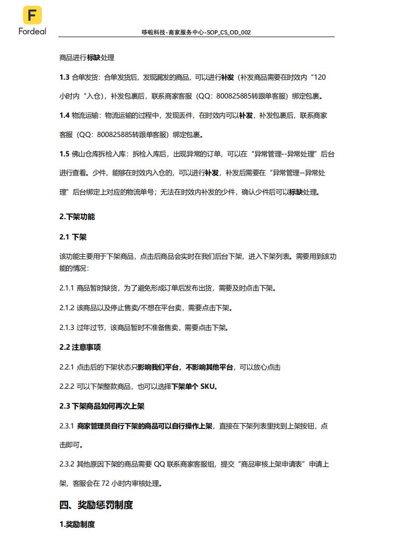
1.影响异常率的主要因素及计算公式
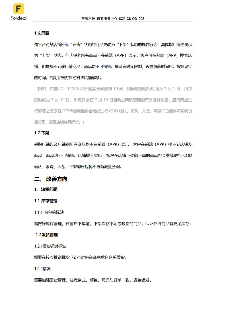
2.改善方向
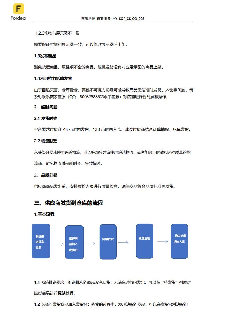
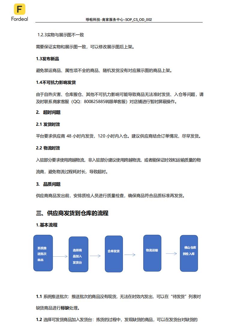
3.供应商发货到仓库的流程
4.奖惩制度

- 异常率改善指南-商家版-初版(2019724更新)_00.jpg (84.21 KiB) 查看 62187 次

- 异常率改善指南-商家版-初版(2019724更新)_01.jpg (75.41 KiB) 查看 62187 次

- 异常率改善指南-商家版-初版(2019724更新)_02.jpg (84.87 KiB) 查看 62187 次

- 异常率改善指南-商家版-初版(2019724更新)_03.jpg (94.79 KiB) 查看 62187 次

- 异常率改善指南-商家版-初版(2019724更新)_04.jpg (56.33 KiB) 查看 62187 次
点击下载PDF版本
如有任何疑问可以在此帖中留言反馈,谢谢~
Re: 异常率改善指南
发表于 : 2019年 9月 28日 12:45
由 18902225380
每天排查看是否有货
Re: 异常率改善指南
发表于 : 2019年 10月 12日 10:22
由 泉州市路远网络科技有限公司
收到谢谢
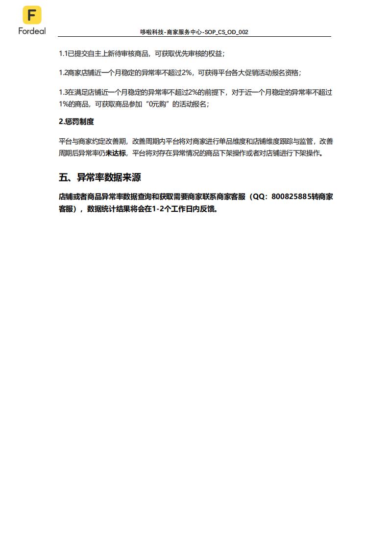
Re: 异常率定义与改善指南 1.2
发表于 : 2020年 7月 9日 23:50
由 23163
我们已将库存准备充足。质量也仔细检测。
Re: 异常率定义与改善指南 1.2
发表于 : 2020年 7月 10日 17:22
由 咔酱
23163 写了: ↑2020年 7月 9日 23:50
我们已将库存准备充足。质量也仔细检测。
感谢您的积极配合~
Re: 异常率定义与改善指南
发表于 : 2020年 7月 11日 22:43
由 游客
我们已将库存准备充足。质量也仔细检测。